云南省电力行业协会
Yunnan Electric Power Industry Association
首 页
协会概况
协会简介
社团及法人登记证
协会章程
组织结构
协会负责人
政策法规
行业要闻
通知公告
协会动态
会员风采
发电
电网
专题报道
其他
统计信息
宏观数据
电力数据
相关数据
数字行协
统一信息系统
政企通
内部管理
您所在的位置:
首页
>
滚动新闻
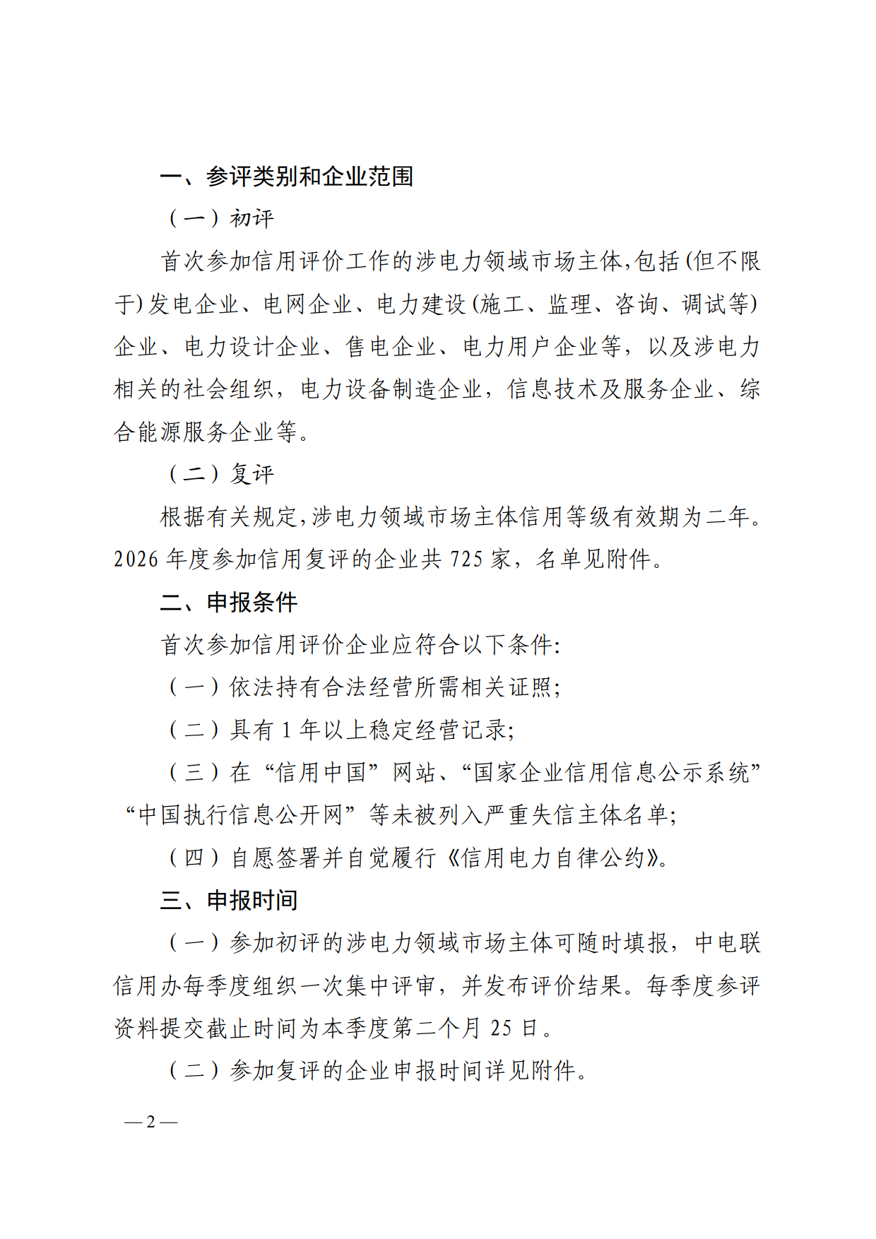
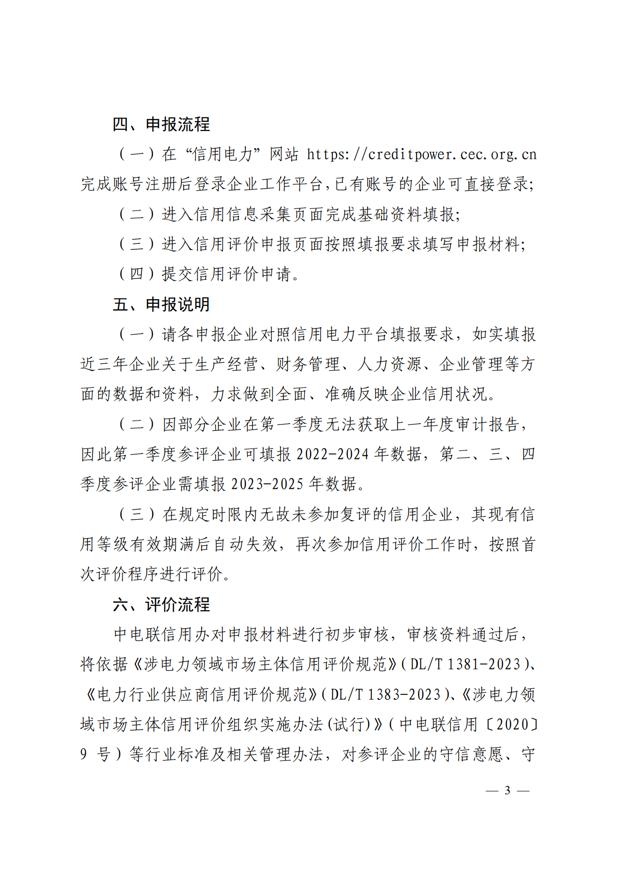
中电联关于开展2026 年涉电力领域市场主体信用评价工作的通知
时间:2026-01-16
信息来源:云南省电力行业协会电力技术与评价中心
点击数:337
中电联科技〔2026〕12号 中电联关于开展2026年涉电力领域市场主体信用评价工作的通知.pdf
上一篇
: 云南省电力行业协会升级服务矩阵高效服务会员
下一篇
: 云南出台全国首个省级电力市场高质量发展行动计划
热门推荐
云南出台全国首个省级电力市场高质量发展行动计划
2026-03-30
广西和云南两省电力行业协会承办的2026年第一期电力信用管理师培训在广西北海开班
2026-03-30
开局“十五五” 奋战新征程 220千伏光禄输变电工程建成投产
2026-03-30
中老500千伏联网工程老挝段顺利并入老挝电网
2026-03-30
2026年全国水电站安全工作会议在京召开
2026-03-30
南网超高压公司牵头三项高原电力国标发布填补国内空白
2026-03-27
中老500千伏联网调度协议正式签订
2026-03-27
我国首个新型储能领域人工智能数据分析平台投用
2026-03-27
截至2月底全国累计发电装机容量同比增长15.9%
2026-03-27
老挝首个大型光伏项目完成云南电力市场注册
2026-03-26
友情链接:
联系我们
邮 编:650011
联系电话:0871-63012238
通信地址:昆明市春城路17号
网站建设技术支持:云南易数科技有限责任公司
关注我们
版权所有:云南省电力行业协会 滇备案 滇ICP备06001429号-1